Profile PicturezNight
$0+

Unify Rig | Rigify rigtypes slider

Add to cart

Unify Rig | Rigify rigtypes slider

Unify Rig


A Rigify featureset with additonal rigtypes and utilities.

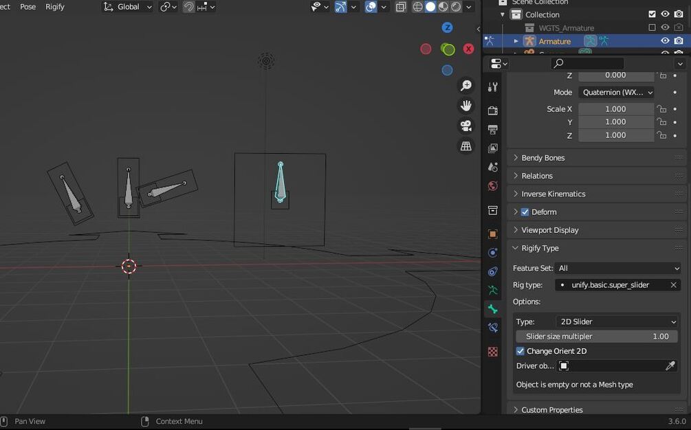
Slider

A free variation contains super_slider rig type to make slider for rigify rig.

- Float slider and 2D with size adjsutment

- Basic, Object Shapekey, Datapath

- Driver Range adjustment

Slider Extra

A donate variation with a premade 52 blendshapes (shapekeys) setup as metarig, rigtype sample and an operator to batch add shapekey object to the bone parameter.

Solutions

Coming soon

A full flesh out featureset

$
Add to cart

A zip file of the rigify feature set

Powered by